GO:0000794 Relations in TCW Views

Basic GO views
Fig 1. Neighborhood

GO:0000794 has an edge (direct link) to two parents and one child.

Fig 2. Ancestors

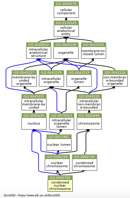
The ancestor condensed chromosome and nuclear chromosome are the parents of GO:0000794; however, that is not obvious from this view. This is why levels can only be used as an approximate location of a GO in the DAG (directed acyclic graph). See Fig 9 below for further explanation.

Fig 3. Descendants

GO:0099086 is a child of GO:0000794.
GO:0000795 is a child of GO:0099096, hence, a descendant of GO:0000794.

Fig 4. Hits with assigned GO

The UniProt .dat file provides these assignments and can be found at Amigo in gene products:

Fig 5. Hits with inherited GO

Fig 3 and Fig 10b show why these hits inherit the GO, i.e. GO:0000795 is a descendant of GO:0000794.

Fig 6. Sequences with hit with GO

Each sequence may have many hits with this GO; only the one with the best e-value is shown.

Sequence Detail GO views
Fig 7. Sequence detail of tra_010

Part of the list of hits for sequence tra_010, where the image on the left shows all three hits listed in Fig 5.

Fig 6 lists tra_010 as a sequence of GO:0000794.

Fig 8. GOs for tra_001

TOP_YEAST has 21 GOs assigned to it so the list is way too long to show here. All hits shown in Fig 3 are in the full list (scrollable in TCW).

Path views
Fig 9. Quick GO

Black edge: is_a; Blue edge: part_of

The graph on the left shows why both nuclear lumen and condensed chromosome are assigned level 7; that is, they can be traced from the top node down 6 edges for the longest path. Fig 11 makes the connection between levels and the graph easier to understand (but is not as concise as the QuickGO graph).

Fig 10a. Child of GO:000794

Fig 10b. Child of GO:0099086

Fig 11. TCW paths - click to enlarge image